ピックルボールワン、日本最大級となる 20面以上のコートを有するピックルボールのフラッグシップ施設構想を発表
ピックルボールワン
- ピックルボール産業のEnablerを目指して。土地、投資、企業パートナーを募集ー

株式会社ピックルボールワン(以下、ピックルボールワン)は、日本のピックルボール産業の発展を目的に、20面以上のコートを備えた日本最大級のピックルボール施設の構想を発表しました。本施設は、国際大会の開催やコミュニティイベント、用品販売、メディア発信などを兼ね備えた、日本のピックルボールのフラッグシップ拠点として整備することを目指しています。
現在、本プロジェクトの実現に向けて、土地提供パートナー、投資家、スポンサー企業、自治体など、幅広い共創パートナーを募集いたします。
日本のピックルボール産業の象徴となるフラッグシップ施設構想
ピックルボールワンが構想する本施設は、20面以上のコートを備えた日本最大級のピックルボール施設です。本施設は、単なるスポーツ施設ではなく、日本のピックルボール文化の拠点となる施設として整備を目指します。
大会・コミュニティ・観戦・イベント・プロショップなどの機能を備えた施設として、
・大会
・コミュニティ
・観戦
・イベント
・プロショップ
国内大会や国際大会の開催、コミュニティイベント、初心者体験、用品販売などを通じて、ピックルボールを多くの人が楽しめる環境を生み出すことを目指しています。
■世界で急成長するピックルボール、日本では拠点施設が不足
ピックルボールは、アメリカを中心に世界で急速に広がっているスポーツです。米国では、成人の約5人に1人にあたる約5,000万人が過去1年間にプレーしたという統計もあり(※1)、4年連続で「全米で最も急成長しているスポーツ」に選ばれています(※2)。
一方、日本国内でも競技人口は急速に増加していますが、象徴的な拠点施設はまだ十分に整備されていません。大会開催やコミュニティ形成、競技普及を支える拠点が不足していることは、日本のピックルボール市場が成長していくうえでの大きな課題のひとつとなっています。
■日本のピックルボール産業の成長を支える拠点を目指して
ピックルボールワンは、コート運営、イベント・大会運営、メディア運営、用品販売などを通じて、日本におけるピックルボール市場の拡大に取り組んできました。今回構想するフラッグシップ施設は、日本のピックルボール産業の成長を支える拠点となることを目指しています。
具体的には、以下を通じてピックルボールの普及を後押しします。
・プレイヤー人口の拡大
・大会・イベントの開催機会の増加
・観戦文化の形成
・コミュニティの活性化
また、センターコートや観客席などを備えた施設とすることで、国際大会の開催や海外ツアーの誘致など、日本のピックルボールが世界とつながる拠点となることも目指しています。
構想する施設概要
ピックルボールワンが構想するフラッグシップ施設の概要は以下の通りです。
・20面以上のピックルボールコート
・センターコート(大会・観戦対応)
・観客席
・大会・イベント開催機能
・コミュニティスペース
・プロショップ
・カフェ・休憩スペース
これらを組み合わせ、プレー・観戦・交流が一体となる新しいスポーツ拠点を目指します。
本プロジェクトの共創パートナーを募集
本施設の実現に向け、ピックルボールワンでは以下のようなパートナーを募集しています。
・土地提供パートナー
・不動産開発パートナー
・投資家
・スポンサー企業
・自治体
・スポーツ関連企業
本プロジェクトは、ピックルボールワンが主体となって推進するものですが、日本のピックルボール産業の発展のために、多くの企業や自治体と共に実現していくことを目指しています。ピックルボールという新しいスポーツ文化の成長を支える拠点づくりに、共感いただけるパートナーとの連携を広く募集します。
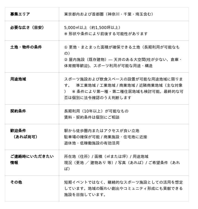
■土地提供パートナー 募集要項
ピックルボールコート(約20面)および飲食・休憩スペースを併設したスポーツ施設の開発を予定しており、適した土地・物件を募集しております。

※1:Association of Pickleball Professionals「New APP Research Reveals Nearly 50 Million Adult Americans Have Played Pickleball In The Last 12 Months; Average Age Drops To 35」(2023年3月29日発表)https://www.theapp.global/news/nearly-50-million-adult-americans-have-played-pickleball
※2:PiCKLEHEADS/SFIA Data「Pickleball statistics - the numbers behind America's fastest-growing sport」(2025年2月19日発表)
https://www.pickleheads.com/guides/pickleball-statistics
ピックルボールワンが目指す世界

テクノロジーが進化しても、
人と人とがつながる時間の価値は変わらない。
私たちはそう信じています。
ピックルボールをきっかけに生まれる出会い、笑い声、
そして「またやりたい」と思える時間。
それらすべてが、誰かの一日を、人生を、少しずつ豊かにしていく。
ピックルボールを通じてひとつになる楽しさ “FUN AS ONE”。
新しい発見を「生み出し」「つなぎ」「広げる」コミュニケーションハブとして、
ピックルボールが持つ“人を幸せにする力”を、もっと日常に。
ピックルボールワンは、そんな未来を本気で描いていきます。
FUN AS ONE - ひとつになる楽しさ
会社概要
会社名 :株式会社ピックルボールワン
代表者 :代表取締役 熊倉 周作
所在地 :〒100-0011 東京都千代田区内幸町1丁目5−2 内幸町平和ビルB1F
設立 :2023年7月
事業内容:コート運営、イベント企画・運営、メディア運営、ショップ運営
公式サイトURL :https://company.pickle-one.com/
専門メディアURL :https://pickle-one.com/
オンラインショップURL:https://pickleball-jpn.shop/
ピックルボールワン銀座新橋:https://ginza.pickle-one.com/
本記事はアフィリエイトプログラムによる収益を得ている場合があります






















