地域インフラを維持する「準公共化」モデルの実現へ
株式会社NEXT DELIVERY
~奈良県野迫川村で「共同配送×ドローン配送」実証実験~
奈良県野迫川村(村長:吉井 善嗣、以下野迫川村)、セイノーホールディングス株式会社(本社:岐阜県大垣市、代表取締役社長:田口 義隆、以下 セイノーHD)および株式会社NEXT DELIVERY(本社:山梨県小菅村、代表取締役:田路 圭輔、以下NEXT DELIVERY)は、2026年1月21日(水)に、野迫川村において、人口減少・高齢化・ドライバー等物流の担い手不足による物流インフラ維持困難などの社会課題・地域課題の解決を目的として、地域インフラを維持する「準公共化」モデルの実現に向けた実証実験を実施しました。
本実証は、野迫川村の「野迫川村地域物流協議会」が主導をすることで、物流を「完全な民間サービス」ではなく、「準公共化」モデルとして、複数の物流事業者の荷物を集約して運ぶ「共同配送」と、山間部のラストワンマイルを担う「ドローン配送」をかけ合わせた先進的な「新スマート物流*1」の取り組みを最終目的としております。今回はそのきっかけとして、発災時と住民サービスとしての「ドローン配送」を行いました。

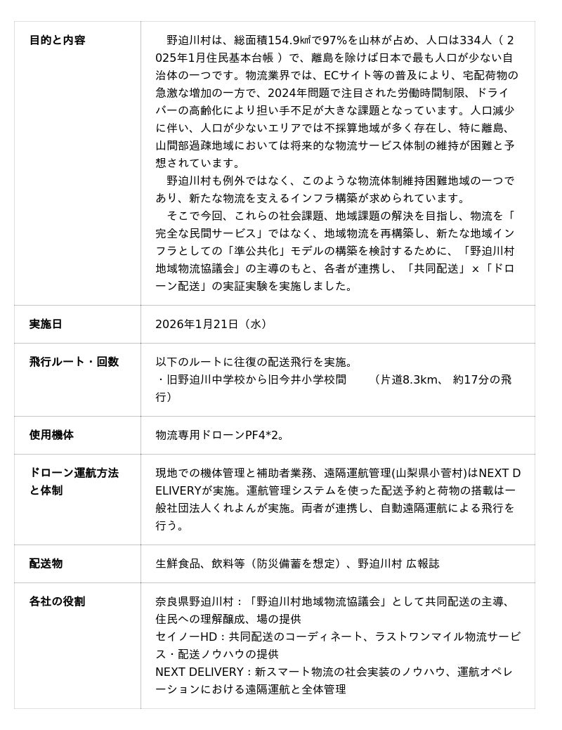
実証実験に使用するドローン”PF4"に生鮮食品などの荷物の入った専用箱を取り付けるスタッフ(旧野迫川中学校)
旧野迫川中学校から旧今井小学校に向かって飛行するドローン”PF4"

今回の実証実験の流れ
1. 実証実験概要

2. 本実証の検証項目と結果
各検証項目において、今回の検証結果で効果を確認しました。
◇住民生活の向上
ルート策定: 発災時の支援物資の航路作成。
買物代行業務:買物代行サービスのニーズ調査。
◇共同配送の実現性
各物流会社との視線合わせと、フェーズフリー実現の可能性の検討。
◇ドローン配送
・効率性:陸送と比較し、どの程度の時間とコストを削減できるか。
・地域住民の生活レベル向上:ドローン輸送による、移動距離の削減と高齢者の免許返納に対する解決策としてのユースケース。
・ドローンの有効活用ケースの特定:どのような状況下(例:少量の荷物、緊急配送、陸路が通行止めの場合など)でドローンが最も有効に機能するかを分析。
3. 今回の実証実験でドローン配送された荷物を受け取った吉井善嗣野迫川村長のコメント
このたびの実証実験の実施にあたり、関係者の皆さまに深く感謝申し上げます。野迫川村のような中山間地域においては、日常生活を支える物流とともに、地震や豪雨等による道路寸断などの災害時においても、地域の暮らしを維持するための仕組みづくりが求められています。今回の実証は、万が一、道路が通行不能となり陸路による物資輸送が困難となった場合でも、地域の機能をできる限り継続し、速やかな回復につなげるための重要な検証であったと考えています。今後も持続可能で安心できる地域づくりに向け、検討を重ねてまいります。

ドローンで配送された荷物を受け取った吉井野迫川村長
4. 今後の展望
今後は今回得たデータに基づき、既存のトラック配送(陸送)とドローンを効率的に組み合わせた持続可能な地域物流モデル、「新スマート物流」の体制構築を目指します。具体的には、陸送により、まとまった荷物の効率的な運搬を担い、ドローンにより、 配送困難エリアや、緊急性の高い荷物のバックアップをしていくことで、地域全体の物流コストを抑えつつ、持続可能な配送網を確立を目指します。
また、その体制をベースに、日常的には近隣小売店と連携した買物代行サービス等のサービスを実施しながら、自治体とも深く連携し、「準公共化」に向けた本格運用と、災害時にも機能する強靭な物流ネットワークとして、地域社会への実装を目指し推進してまいります。
以上
資料
*1 新スマート物流
物流業界が共通に抱える人手不足、環境・エネルギー問題、DX化対応、等の課題を、デジタルやテクノロジーを活用しながら解を探究し、人々の生活に欠かせない生活基盤である物流を将来にわたって持続可能にするための取り組みで、特に地域物流の効率化と地域社会の課題解決を推進する。地域の状況やニーズに応じて、ラストワンマイルの共同配送、車による陸送・ドローンによる空送のベストミックス、災害対応も含むフェーズフリー型物流、貨客混載、自動化技術等を官民、業界内外の壁を越えたオープンパブリックプラットフォーム( O.P.P.)による共創で検討し、実現を目指すものである。
*2 長距離飛行マルチユースドローンPF4
ACSLの長距離飛行マルチユースドローン。ユーザーによるマルチペイロードの交換が可能。ペイロード 5.5kgで航続距離 40km といった長距離飛行かつ安全機能を備えるため、物流用途に適している。物流専用ドローンAirTruckと比較し、飛行距離が2倍で、荷物専用箱のサイズも大きい。また、日本の準天頂衛星システムみちびき(QZSS)による CLAS(センチメーター級測位補強サービス)を使用しており、精緻な離着陸が可能。配送距離が長く、配送可能な荷物の幅も広がり、防水性能もあり飛行可能な天候条件も広がることから、ドローン物流の活用可能性が広がる。
【奈良県野迫川村とは】
野迫川村は、奈良県の西南端、和歌山県と隣接する山間部に位置し、村域の大半を山林が占める自然環境豊かな村です。北には信仰の山・高野山、南には高野龍神国定公園の一部である伯母子岳や護摩壇山が連なり、急峻で標高の高い地勢が広がっています。夏は冷涼で、冬は積雪を伴う厳しい気候条件となるなど、季節による環境変化が大きい地域です。
高野山に隣接する立地から、弘法大師空海ゆかりの史跡や、世界遺産・熊野古道小辺路を有し、古くから信仰・歴史と深く結びついた地域として歩んできました。また、平清盛の孫・平維盛が落ち延び生涯を終えたと伝えられる地でもあり、平地区には「平維盛歴史の里」が整備されるなど、地域の歴史資源が今も大切に受け継がれています。
一方で、地形条件や集落の分散といった特性から、日常の物流や移動手段の確保が地域課題となっており、本実証実験は、こうした中山間地域における持続可能な物流の在り方を検討する取り組みとして位置づけられています。野迫川村は、自然環境・地勢条件・生活インフラの課題が重なる地域特性を有しており、本実証を通じて得られる知見は、同様の条件を持つ全国の地域への展開も期待されています。
*詳細は https://www.vill.nosegawa.nara.jp/index.html をご覧下さい。
【セイノーホールディングス株式会社とは】
セイノーホールディングスは、物流を中心軸として、金融、人材、調達など物流周辺領域までワンストップで価値を提供しています。私たちは、お客様の繁栄に貢献するため、物流を超えて心をつなぎ、すべての人に笑顔と幸せをお届けする企業集団を目指しています。現在「Team Green Logistics」をスローガンに、業界や企業の垣根を超えたオープン・パブリック・プラットフォーム(O.P.P.)の展開を全体戦略として、日本が直面している少子高齢化・環境問題などの社会課題の解決に向け、持続可能な物流ネットワークの最適化を実現する「Green物流」の共創に挑戦しています。ラストワンマイル領域においては、社会全体の生活様式や構造の変化に伴って、買い物弱者や貧困家庭への対策として「社会課題解決型ラストワンマイルO.P.P.」の構築を積極的に推進しています。この活動の中で地域物流の集約・共同配送を軸に、新スマート物流プラットフォーム SkyHub(R) の取り組みを全国で推進しており、本実証ではその地域実装に向けた物流オペレーションの検討を担いました。
*オープン・パブリック・プラットフォーム(O.P.P.)
社内外、業種の違い等を問わず連携した(オープン)、誰もが使える(パブリック)物流プラットフォームを構築し、プラットフォーム利用者それぞれの効率化や価値向上、さらにはインフラとして産業・環境・生活への貢献を実現する構想
*会社概要は https://www.seino.co.jp/seino/shd/overall-condition/ をご覧下さい。
【株式会社NEXT DELIVERYとは】
エアロネクストグループのミッション「人生100年時代の新しい社会インフラで、豊かさが隅々まで行き渡る世界へ」に基づき、2021年に山梨県小菅村に設立されたドローン配送を主事業とするエアロネクストの戦略子会社。エアロネクストとセイノーHDが共同で開発し展開する、既存の輸送手段へのドローン物流の組み込みや、地域の物流を集約化、効率化する新スマート物流SkyHub(R)事業、日本有数のノウハウと実績を持つチームが最先端の技術とスキルで推進するドローン運航事業を展開しています。SkyHub(R)事業は、すでに国内の複数地域で社会実装され、災害など有事の際も活用できるフェーズフリー型のインフラとしても多くの自治体から注目と支持を集め、山梨県小菅村、北海道上士幌町等、全国各地で地域物流の効率化と地域社会の課題解決に取り組んでいます。
さらに、「新スマート物流SkyHub(R)」の普及を加速させるため、日本とモンゴルで積み重ねた4,000回を超える運航ノウハウを結集した、物流ドローン運航オペレーションに関する人材育成プログラム「SkyHub(R) トレーニングセンター」を2026年1月より開設します。
*会社概要は https://aeronext.co.jp/about/company/ をご覧下さい。
*エアロネクストおよびエアロネクストのロゴ、NEXT DELIVERY、並びに「4D GRAVITY(R)」「SkyHub(R)」は、株式会社エアロネクストの商標です。
*その他、このプレスリリースに記載されている会社名および製品・サービス名は、各社の登録商標または商標です。
本記事はアフィリエイトプログラムによる収益を得ている場合があります






















