ecbo cloakで多機能ロッカー「マルチエキューブ」が首都圏45箇所で予約可能に!
株式会社JR東日本スマートロジスティクス
~首都圏のロッカー予約でさらなる荷物預かり場所の選択肢を提供~
ecbo株式会社(代表取締役社長:工藤 慎一、以下「ecbo」)と株式会社JR東日本スマートロジスティクス(代表取締役社長:市原 康史、以下「JR東日本スマートロジスティクス」)は、JR東日本スマートロジスティクスが提供する、一台4役の多機能ロッカー「マルチエキューブ」の荷物預かり予約を、ecboが運営する荷物預かりサービス「ecbo cloak(エクボクローク)」において受付開始したことをお知らせします。

▪️多機能ロッカー予約開始の背景
ecboは、現在全国の主要駅周辺の施設・店舗、および駅の荷物預かり所等で荷物預かりサービスを提供しています。荷物を預ける方の様々なニーズに合わせて預かり可能な店舗を開拓してきましたが、中でも駅近の施設・店舗の利用が多くあります。
訪日観光客の増加等に伴い、駅構内のコインロッカーが空いていないという課題を解決しながら店舗の遊休スペースを活用できるサービスを提供する一方で、コインロッカーの空き状況把握や予約を実現し、より多くの方のニーズに応えたいと考えていました。
今後、JR東日本スマートロジスティクスと連携し、多機能ロッカーに預けた荷物を他のecbo cloak店舗等に配送するサービス等についても検討してまいります。
今後もecboはユーザーのニーズに寄り添い、課題解決と地域の発展・回遊性向上に寄与してまいります。

▪️株式会社JR東日本スマートロジスティクス 代表取締役社長 市原 康史 コメント
手ぶら観光の推進はJR東日本グループにとって大切な課題と認識しています。多くの会員を有するecbo株式会社との連携を通じて、多くのお客様にマルチエキューブの予約ができることを知っていただき、更に多くのお客様にマルチエキューブを利用いただきたいと考えています。
▪️ecbo株式会社 代表取締役社長 工藤 慎一 コメント
JR東日本との資本業務提携から7年以上、当初から構想していた“駅ナカロッカーの予約連携”を、本日ようやく形にできました。コロナ禍で一時は足踏みしましたが、今は訪日観光客の需要も戻り、ユーザーが駅のマルチエキューブと街中のecbo cloak加盟店を横断して最適な預け先を選べる環境を提供できます。まずは首都圏45箇所から、駅から街へとシームレスな荷物動線を広げていきます。
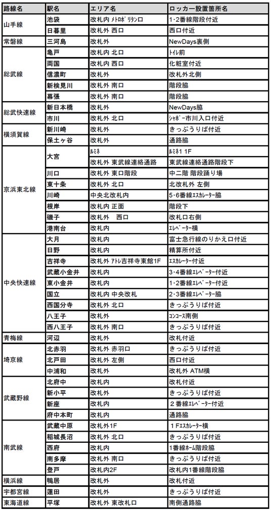
▪️「ecbo cloak」で予約可能な多機能ロッカー一覧

※2025年11月13日時点
<ロッカーのサイズについて>
Sサイズ 高さ 33cm, 横幅 34cm, 奥行き 65cm
Mサイズ 高さ 50cm, 横幅 34cm, 奥行き 65cm
Lサイズ 高さ 86cm, 横幅 34cm, 奥行き 65cm
※マルチエキューブではSSサイズも展開しています。ecbo cloak上ではS・M・Lの3サイズの予約となります。
<利用料金>
Sサイズ :1,000円(税込)
Mサイズ:1,500円(税込)
Lサイズ :2,000円(税込)
※ecbo cloak予約の場合の1日単位の料金
<利用可能時間>
各コインロッカーの利用時間に準ずる。
予約開始日を含めて最大3日間の予約が可能です。
▪️多機能ロッカー「マルチエキューブ」について
1 機能概要
マルチエキューブでは「予約」「預入」「受取」「発送」の4つの機能を一台でご利用いただけます。目的に応じロッカーを使い分けいただく必要がなくなり、お客さまの身近な駅のマルチエキューブ一台でシームレスなご利用が可能です。
また、お客さまの操作時を除いて、扉は常時施錠しているため、お客さまには安心・安全にロッカーをご利用いただけます。
2 設置場所・台数
2025年10月末時点で、東京駅や新宿駅など223駅に計685台を設置しています。2026年度内に首都圏駅構内を中心に、約1,000台30,000口を展開予定です。
詳細については、以下をご確認ください。
https://www.jre-sl.co.jp/ecube/

▪️「ecbo cloak」とは

「ecbo cloak(エクボクローク)」は、スマホ予約で簡単に荷物を預けることができるサービスです。街中のカフェや商業施設、駅構内や郵便局など様々な業態の施設に導入されており、日本全国1,000店舗以上、また2023年8月より初の海外展開として台湾にてサービス提供しています。
アプリ/webより導入店舗・施設を検索し、事前予約・決済でスムーズに荷物を預けることができます。手荷物だけでなく、コインロッカーに入らない大型の荷物(ベビーカー、楽器、スポーツ用品、折り畳み自転車など)の預かりも可能です。
「ecbo cloak」ウェブサイト:https://cloak.ecbo.io/ja
■株式会社JR東日本スマートロジスティクス 会社概要
会 社 名 :株式会社JR東日本スマートロジスティクス
代 表 者 :代表取締役社長 市原 康史
本社所在地 :東京都墨田区江東橋3丁目13-1 KS15ビル3F
設立年月日:2023年7月3日
主な事業:貸ロッカー業、スマートロッカー業
U R L:https://www.jre-sl.co.jp/
■ecbo株式会社 会社概要
会 社 名 :ecbo株式会社
代 表 者 :代表取締役社長 工藤 慎一
本社所在地 :東京都渋谷区代官山町20番23号 フォレストゲート代官山 MAIN棟3F
設立年月日:2015年6月2日
U R L:https://ecbo.io
主な事業: 荷物預かりサービス「ecbo cloak(エクボクローク)」、宅配物受け取りサービス「ecbo pickup(エクボピックアップ)」の運営
本記事はアフィリエイトプログラムによる収益を得ている場合があります






















