ChatGPT・Gemini活用を前提としたAI分析対応GA4テンプレートを提供開始
株式会社CALLOSUM
PDF化するだけでAI分析|インハウスプラスのGA4レポートテンプレートがAI対応を開始
株式会社CALLOSUM(本社:東京都渋谷区、代表取締役:小林浩之)が提供するマーケティングレポート自動化ツール「インハウスプラス」は、GA4のデータをAIで高精度に分析できるレポートテンプレートの提供を開始しました。
Looker Studioで作成したGA4レポートをPDF化するだけで、ChatGPT・Geminiを活用した要約・変化点抽出・改善案検討が可能となり、マーケティング分析の属人化解消と意思決定スピードの向上を支援します。

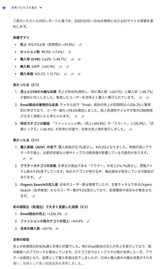
引用:Geminiの出力結果サンプル
AI対応GA4テンプレート一覧はこちら >
背景|「AIで分析したいが、うまく使えない」現場の課題
近年、ChatGPTやGeminiをはじめとした生成AIを活用し、マーケティングデータを分析しようとする動きが広がっています。一方で、実務の現場では次のような課題が多く聞かれます。
- GA4の数値を見ても、どこが重要な変化なのか判断できない
- CSVデータをAIに渡しても、文脈や比較関係が伝わらず精度が出ない
- 分析結果や考察が担当者のスキルに依存してしまう
こうした背景から、「AIを使いたいが、実務で使えるレベルに落とし込めない」という声が多くなっています。
AI分析に最適化されたレポート構造を自動生成
インハウスプラスは、これらの課題に対応するため、AIが正しく読み取り、文脈を理解しやすいレポート構造を重視してテンプレートを設計しています。
GA4データをLooker Studioで整理し、指標・比較軸・前月比などを一貫したレイアウトで可視化。
そのレポートをPDF化することで、AIが「数値の意味」「変化の関係性」「全体像」を保ったまま分析できる状態を作ります。
AIフレンドリーなGA4テンプレート一覧はこちら >
特徴|Gemini × ChatGPTを前提としたAI分析フロー
本テンプレートは、AIの役割分担を前提に設計されている点が特長です。
- Gemini:PDFを読み込み、要点整理・変化点・傾向を高速で抽出
- ChatGPT:整理された情報をもとに、課題の深掘りや改善案を生成
これにより、これまで数時間かかっていた分析・考察作業を大幅に短縮し、「何が起きているのか」「次に何をすべきか」を短時間で整理できます。
Looker Studio×GA4×AI分析ガイドはこちら >
活用シーン|実務にそのまま使える
- 月次レポートをPDF化し、AIで前月比・変動理由を即座に把握
- 社内会議や報告前に論点を整理し、議論の質を向上
- クライアント向けレポートの考察・改善提案作成を効率化
分析そのものに時間を取られるのではなく、意思決定や施策検討に集中できる環境を実現します。
今後の展望
今後は、GA4だけでなく、Web広告レポートなどAI分析に対応したテンプレートの拡充を進め、
マーケティング業務全体の判断・改善を支援する基盤へと進化していく予定です。
サービス概要
インハウスプラスは、GA4・SEO・Web広告・SNSデータを Looker Studioで自動レポート化できるマーケティングレポート自動化サービスです。
面倒な初期設定や専門知識は不要で、データ集計・加工・グラフ作成・レイアウト調整までを自動化。レポート作成にかかっていた時間を大幅に削減し、分析・改善といった“本来やるべき仕事”に集中できます。
サービスURL:https://inhouse-plus.jp/
運営企業
会社名:株式会社CALLOSUM(カローサム)
代表取締役: 小林 浩之
事業内容:マーケティングツール事業
所在地:〒150-0042 東京都渋谷区宇田川町37-10 麻仁ビル602
URL:https://callosum.co.jp/
設立:2018年
GA4データをLooker Studioで整理し、指標・比較軸・前月比などを一貫したレイアウトで可視化。
そのレポートをPDF化することで、AIが「数値の意味」「変化の関係性」「全体像」を保ったまま分析できる状態を作ります。
AIフレンドリーなGA4テンプレート一覧はこちら >
特徴|Gemini × ChatGPTを前提としたAI分析フロー
本テンプレートは、AIの役割分担を前提に設計されている点が特長です。
- Gemini:PDFを読み込み、要点整理・変化点・傾向を高速で抽出
- ChatGPT:整理された情報をもとに、課題の深掘りや改善案を生成
これにより、これまで数時間かかっていた分析・考察作業を大幅に短縮し、「何が起きているのか」「次に何をすべきか」を短時間で整理できます。
Looker Studio×GA4×AI分析ガイドはこちら >
活用シーン|実務にそのまま使える
- 月次レポートをPDF化し、AIで前月比・変動理由を即座に把握
- 社内会議や報告前に論点を整理し、議論の質を向上
- クライアント向けレポートの考察・改善提案作成を効率化
分析そのものに時間を取られるのではなく、意思決定や施策検討に集中できる環境を実現します。
今後の展望
今後は、GA4だけでなく、Web広告レポートなどAI分析に対応したテンプレートの拡充を進め、
マーケティング業務全体の判断・改善を支援する基盤へと進化していく予定です。
サービス概要
インハウスプラスは、GA4・SEO・Web広告・SNSデータを Looker Studioで自動レポート化できるマーケティングレポート自動化サービスです。
面倒な初期設定や専門知識は不要で、データ集計・加工・グラフ作成・レイアウト調整までを自動化。レポート作成にかかっていた時間を大幅に削減し、分析・改善といった“本来やるべき仕事”に集中できます。
サービスURL:https://inhouse-plus.jp/
運営企業
会社名:株式会社CALLOSUM(カローサム)
代表取締役: 小林 浩之
事業内容:マーケティングツール事業
所在地:〒150-0042 東京都渋谷区宇田川町37-10 麻仁ビル602
URL:https://callosum.co.jp/
設立:2018年
- 社内会議や報告前に論点を整理し、議論の質を向上
- クライアント向けレポートの考察・改善提案作成を効率化
分析そのものに時間を取られるのではなく、意思決定や施策検討に集中できる環境を実現します。
今後の展望
今後は、GA4だけでなく、Web広告レポートなどAI分析に対応したテンプレートの拡充を進め、
マーケティング業務全体の判断・改善を支援する基盤へと進化していく予定です。
サービス概要
インハウスプラスは、GA4・SEO・Web広告・SNSデータを Looker Studioで自動レポート化できるマーケティングレポート自動化サービスです。
面倒な初期設定や専門知識は不要で、データ集計・加工・グラフ作成・レイアウト調整までを自動化。レポート作成にかかっていた時間を大幅に削減し、分析・改善といった“本来やるべき仕事”に集中できます。
サービスURL:https://inhouse-plus.jp/
運営企業
会社名:株式会社CALLOSUM(カローサム)
代表取締役: 小林 浩之
事業内容:マーケティングツール事業
所在地:〒150-0042 東京都渋谷区宇田川町37-10 麻仁ビル602
URL:https://callosum.co.jp/
設立:2018年
面倒な初期設定や専門知識は不要で、データ集計・加工・グラフ作成・レイアウト調整までを自動化。レポート作成にかかっていた時間を大幅に削減し、分析・改善といった“本来やるべき仕事”に集中できます。
サービスURL:https://inhouse-plus.jp/
運営企業
会社名:株式会社CALLOSUM(カローサム)
代表取締役: 小林 浩之
事業内容:マーケティングツール事業
所在地:〒150-0042 東京都渋谷区宇田川町37-10 麻仁ビル602
URL:https://callosum.co.jp/
設立:2018年
本記事はアフィリエイトプログラムによる収益を得ている場合があります






















