ビジネスシーンで必要とされるインタビュースキル ChatGPTに質問案を考えさせクオリティの高い回答を引き出す
2025年05月16日 09時00分更新
本連載は生成AIをこれから活用しようとしている方たちのために、生成AIの基本やコピペしてそのまま使えるプロンプトなどを紹介。兎にも角にも生成AIに触り始めることで、AIに対する理解を深め、AIスキルを身に着けて欲しい。第15回はビジネスの現場で求められる場面が数多く存在するインタビューの質問案を生成AIで作成する方法について解説する。
ビジネスシーンで要求されるインタビュースキルをAIで補う
顧客の声を集めるための満足度調査や社内報の記事作成など、会社員でもインタビューを行う機会は意外と多い。他にも、プロダクトのユーザーインタビューや社内イベントでの登壇者へのインタビュー、取引先との商談時の情報収集など、様々なシーンが考えられる。採用活動における面接もその一環だ。他部署への異動希望者や、昇進候補者に対して、異動先部署の管理職や関係者が面談(インタビュー)を行うこともある。ビジネスの現場ではインタビュースキルが求められる場面が数多く存在するのだ。
インタビューの経験が少ない場合、適切な質問を考えることはとても難しい。何を聞くべきか、どのように質問を構成すれば効果的な回答が得られるのか、相手を不快にさせない質問の仕方はどうすべきかなど、考慮すべき点は多岐にわたる。また、質問の順序や深掘りのタイミングなど、インタビューの流れを作るための戦略も必要となる。こうした技術は実践を通じて身につくものだが、初心者にとっては大きなハードルとなることが多い。
また、インタビューを実施する際、予想以上にスムーズに進行し、予定していた時間よりも大幅に早く終わってしまうことがある。緊張して早口になったり、経験の浅さから雑談がうまくできないということもあるだろう。
そのため、実際に必要と思われる質問数よりも多めに準備しておくことをお勧めする。とはいえ、ただでさえ難しいインタビュー案の作成で、予備を作れと言われても無理かもしれない。そんな時に役立つのが、生成AIだ。
様々な視点からの質問案を短時間で生成できるため、自分だけでは思いつかなかった角度からのアプローチも可能になる。また、業界特有の専門的な質問や、より深い洞察を引き出すための質問なども提案してくれるため、インタビューの質を高めることができるのだ。
インタビューの質問案をChatGPTに作ってもらう
ChatGPTにインタビュー案を作成してもらう際のプロンプトは、具体的かつ詳細に書くこと。インタビューの目的や対象者の属性や背景情報、希望する質問の数や種類などの基本情報を明記する必要がある。適当に、「インタビュー案考えて」だけでも出力はしてくれるが、内容がふわっとしていて、現場で恥をかく羽目になりかねないからだ。
例えば「製薬会社の研究開発責任者に新薬開発プロセスについて60分間のインタビューを行うための質問を10個作成してください。特に研究開発の課題と将来展望に焦点を当てます。また、時間が余った場合に備え、プラス5個の予備質問も考えてください」といった具体的な指示が効果的だ。また、避けるべき質問のタイプや、特に掘り下げたいトピックなどの補足情報も加えると、より的確な質問案が得られる。
■プロンプト
製薬会社の研究開発責任者に新薬開発プロセスについて60分間のインタビューを行うための質問を10個作成してください。また、時間が余った場合に備え、プラス5個の予備質問も考えてください。
###条件
最初の質問は「御社と新開発薬に付いてご紹介してください」にしてください。
口頭で話しやすい文章にしてください。難しい単語には読みも付けてください。
###記事の想定イメージ
新薬開発は、多くの人々の健康や命に直結する重要なプロセスだ。その舞台裏にはどんなドラマがあるのか? 今回は、新たな画期的薬剤を開発し、世界的なベストセラーとなった製薬企業の研究開発責任者に話を聞いた。研究開発の現場で直面した困難、成功に至った秘訣、そして製薬業界の未来への展望を詳しく探る。
###インタビュイーの情報
今回のインタビュイーである山口正樹氏は、大手製薬会社A社の研究開発部門責任者として画期的な新薬「クリアメディンα」の開発を指揮。同薬は自己免疫疾患の新規治療薬として注目され、承認後1年以内に世界で100万件以上の処方が行われるベストセラーとなった。山口氏は、基礎研究から臨床試験、規制当局との交渉に至るまで全プロセスを統括。そのリーダーシップと革新的な研究手法は業界内外で高く評価されている。
###避けるべき質問
守秘義務に抵触する可能性のある質問
商業的に機微な質問
規制当局や承認プロセスの批判に繋がる質問
臨床試験の個別症例に関する質問
個人的・プライベートな質問
■出力
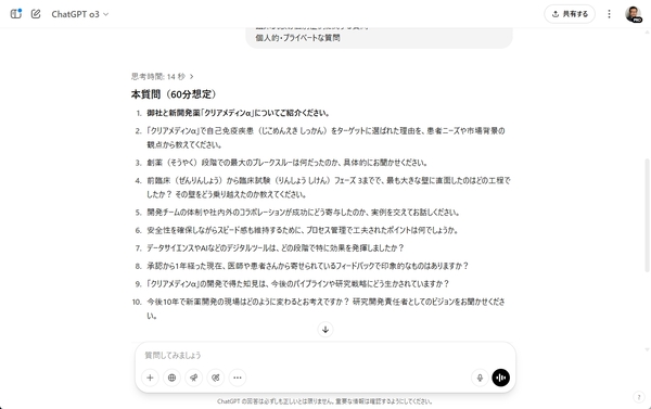
1. 御社と新開発薬「クリアメディンα」についてご紹介ください。
2. 「クリアメディンα」で自己免疫疾患(じこめんえき しっかん)をターゲットに選ばれた理由を、患者ニーズや市場背景の観点から教えてください。
3. 創薬(そうやく)段階での最大のブレークスルーは何だったのか、具体的にお聞かせください。
4. 前臨床(ぜんりんしょう)から臨床試験(りんしょう しけん)フェーズ 3までで、最も大きな壁に直面したのはどの工程でしたか? その壁をどう乗り越えたのか教えてください。
5. 開発チームの体制や社内外のコラボレーションが成功にどう寄与したのか、実例を交えてお話しください。
6. 安全性を確保しながらスピード感も維持するために、プロセス管理で工夫されたポイントは何でしょうか。
7. データサイエンスやAIなどのデジタルツールは、どの段階で特に効果を発揮しましたか?
8. 承認から1年経った現在、医師や患者さんから寄せられているフィードバックで印象的なものはありますか?
9. 「クリアメディンα」の開発で得た知見は、今後のパイプラインや研究戦略にどう生かされていますか?
10. 今後10年で新薬開発の現場はどのように変わるとお考えですか? 研究開発責任者としてのビジョンをお聞かせください。
### 予備質問(時間が余った場合)
1. 学術機関やスタートアップとの共同研究は、どのように成果を高めましたか?
2. 若手研究者の育成やチームビルディングで意識していることはありますか?
3. 規制当局(きせい とうきょく)とのコミュニケーションで、特に効果的だったアプローチがあれば教えてください。
4. 開発コストの最適化に向けて取り組まれた具体策はありますか?
5. これから創薬を志す人たちへ、キャリア面でのアドバイスをお願いします。
なかなかの、インタビュー案ではないだろうか。きちんと業界の知識も踏まえたうえでの質問になっている。記事を書く際に重要なストーリーも、「最大のブレークスルーは何」「最も大きな壁に直面したのは」「医師や患者さんから寄せられているフィードバック」などで押さえているのが凄い。
インタビューの準備段階で、質問の抜け漏れが発生すると、後からフォローアップのインタビューが必要になるなど、余計な手間と時間がかかることになる。その点は生成AIが大得意。ひと通りのポイントを網羅したインタビュー案を作ってくれる。
さらに深掘りできるインタビューを行うには
また、インタビューの状況に合わせて、「深掘り質問を30個」「ストーリーを掘り起こす質問を10個」といった量とカテゴリを指定するとさらに精度が高まる。「具体例や数字を引き出す設問を中心に」と条件を加えてもいいだろう。ChatGPTは普通に生成させると堅苦しい文章になりがちなので、「口頭で話しやすい文章にしてください」などと指示しておくのも効果的だ。
ただし、ChatGPTが生成した質問案は、そのまま使用するのではなく、必ずブラッシュアップすること。まず、質問の順序を論理的な流れになるよう整理し、似たような質問は統合または差別化する。次に、専門用語や表現が適切かチェックし、必要に応じて修正を行う。
「はい」「いいえ」で答えられないオープンクエスチョンとクローズドクエスチョンのバランスを確認し、インタビュー全体を通して情報の深掘りができる構成になっているかを検討する。最後に、インタビュー対象者の立場や心理状態を考慮し、質問の表現や言葉遣いを調整することで、より自然な会話のきっかけとなるインタビュー案のセットが完成する。適切でない質問は即削除できるように多めに作成してもらうのがコツだ。
記事の想定イメージとインタビュイーの情報のさえ、しっかり入力すればプロの現場でも使えるインタビュー案が作成できる。大きな業務効率アップにつながるのでぜひ活用して欲しい。
AIで何とかしたい業務を大募集!
「簡単すぎて驚く生成AIの使い方」で取り上げてほしいAIの使い方を大募集。「この作業をAIで時短したい」「こういうことがしたいけどプロンプトはどう書けばいい?」など、お困りのことを解決します。
応募はハッシュタグ「 #ASCIIAI連載ネタ 」を付けてXでポストするだけ。ハッシュタグ「 #ASCIIAI連載ネタ 」がついたポストは編集部で随時チェックし、連載記事で取り上げます。高度な内容である必要はないのでお気軽にどんどんポストしてください。
注目の最新AIニュース
Googleの「NotebookLM」、音声概要機能が日本語に対応
Googleのリサーチアシスタントツール「NotebookLM」の人気機能「音声概要(Audio Overviews)」が、新たに日本語を含む50以上の言語に対応した。音声概要は、ユーザーのドキュメントやスライド、チャートなどをAIがワンクリックで魅力的な会話に変換する機能だ。2024年9月のリリース時には英語のみの対応しており、今回のアップデートで大幅に言語サポートが拡充された。
単なる資料の音声読み上げではなく、AIのホストが文書の内容について会話する形式でコンテンツが提供される点です。この機能はまだ実験的で一部制限があり、大きなノートブックの場合は生成に数分かかることや、AIホストによる説明に不正確さが含まれる可能性もある。
実際にこれまで使っていたノートブックで音声概要を再生したところ、驚きました。日本語をきちんと発音しており、男性と女性がポッドキャストのように会話しているのです。「えーと」などのフィラーも入れるなどリアリティもばっちり。新たな調査手段として注目を集めることになるだろう。
本記事はアフィリエイトプログラムによる収益を得ている場合があります

この連載の記事
-
第58回
Team Leaders
ChatGPT、Claude、Gemini(NotebookLM) 同じテーマでスライドを生成させたら、どの生成AIがいちばん使える!? -
第57回
Team Leaders
クオリティが大幅向上した画像生成AI「ChatGPT Images 2.0」。ビジネスはもちろん、写真や漫画まで、そのまま試せる6つのプロンプト付き -
第56回
Team Leaders
過去のコンテスト応募作品と類似した応募をAIで見抜く! 過去データを活用して人の目による精査時間を大量削減! -
第55回
Team Leaders
AI生成画像の「なんでここだけ違う!」「ここさえ直せたら」という細かい修正をする方法 -
第54回
Team Leaders
自転車に青切符! カスハラ防止策義務付け! 取引先契約見直し! 法律改正の要点を共有して社内コンプライアンスを整える方法 -
第53回
Team Leaders
生成AIで12万文字の小説執筆に挑戦! ChatGPT、Claude、Geminiの実力と限界 -
第52回
Team Leaders
数年後に差がつく、「思考停止病」に陥らない生成AIの使い方 -
第51回
Team Leaders
日報・週報は生成AIでサクッと終了! 手間を削ってタイパよく時短する方法 -
第50回
Team Leaders
AIのウソはどう見抜く? 課金すべき? 人気記事トップ3で振り返る「生成AI活用術」 -
第49回
Team Leaders
ChatGPTに役割を与えたグループチャットでビジネスアイデア出しを加速させる -
第48回
Team Leaders
スマホからChatGPTをバリバリ使い倒す! スキマ時間が有効に活用できるChatGPTスマホアプリ - この連載の一覧へ





