リンナイ株式会社
誤使用・不注意による事故の未然防止に役立つ製品
リンナイ株式会社(本社:愛知県名古屋市、社長:内藤 弘康)のビルトインガスコンロ「SAFULL+(セイフルプラス)」が、経済産業省主催令和7年度第19回製品安全対策優良企業表彰(PSアワード2025)において、特別賞(製品部門)(以下、「+(プラス)あんしん」)を受賞しました。
「SAFULL+」は、ガス火調理の不安を解消するため、認知症当事者やその介助者の声を取り入れて開発したガスコンロです。聞き取りやすい音声案内や、安心して鍋が置ける大型ごとく、誤操作を防ぐ色使いを採用しています。今回、誤使用・不注意による事故の未然防止に役立つ製品として「+あんしん」を受賞しました。
当社は「SAFULL+」をはじめ、安全性に配慮した製品の提供を通じて、シニア世代の毎日の暮らしに寄り添います。

SAFULL+ +あんしん
+あんしん受賞
表彰概要と受賞理由
PSアワードは、製品安全に積極的に取り組んでいる事業者を表彰する経済産業省の制度です。今回から、誤使用・不注意の防止対策が講じられた製品の表彰「+あんしん」が新設されました。
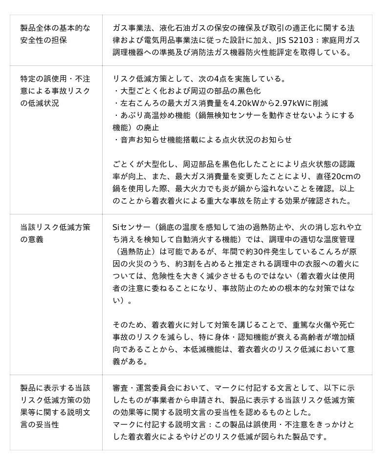
「SAFULL+」は、想定した危害シナリオ「ビルトインこんろ使用中の着衣着火による火傷」に対して、次の評価軸を全て満たしていることから「+あんしん」を受賞しました。


製品安全対策優良企業表彰
本制度の詳細は、経済産業省のウェブサイトをご覧ください。
誤使用・不注意による製品事故リスクを低減した製品の表彰・表示制度(経済産業省)
シニア世代向けガスコンロの開発背景
2040年には認知症や軽度認知障害(MCI)の高齢者が1000万人を越えると予想されており、高齢者が安全に調理できる環境づくりは大きな社会課題です。火の消し忘れへの不安からIHコンロへの取り替えが推奨される一方で、ガスとIHコンロの操作の違いから調理を断念することになれば、生活の質の低下も懸念されます。
こうした課題の解決のため、当社は、福岡市、西部ガス(株)、(株)メディバ(医療コンサルティング)、認知症当事者と共同で、誰もが使いやすいガスコンロを目指して「SAFULL+」を開発しました。

ガスコンロの不安を解消
開発過程では、認知症当事者のモニタリングや行動観察を重ね、視覚や聴覚、認知機能が低下したときに必要とされるガスコンロの機能を徹底的に検討しました。
当事者が「何を考えているか」を大切にすることで、細かな課題も発見しました。例えば、グリル用操作ボタンの魚のマークが強い印象を与え、コンロではなく誤ってグリルを点火してしまうという行動が確認されました。この誤操作からマークの表示のあり方を見直すなど、モニタリングや行動観察から得られた知見は、実際の製品にも反映されています。

モニタリング・行動観察
開発背景の詳細は、当社ウェブサイトをご覧ください。
高齢者に使いやすさと安心を提供するガスコンロ
SAFULL+の特長
「SAFULL+」は、シニア世代ならではの不安をなくせるよう、安全性に徹底的にこだわりました。消し忘れ防止機能の搭載はもちろん、聞き取りやすい音声案内や、安心して鍋が置ける大型ごとく、誤操作を防ぐ色使いを採用しています。

SAFULL+
製品の詳細は、当社ウェブサイトをご覧ください。
SAFULL+ 商品サイト













